CF210SP調頻、調幅收音機的安裝指導
- 文件下載:
-

- 文件介紹:
- 該文件為 doc 格式,下載需要 1 積分
-
- CF210SP調頻、調幅收音機的安裝指導
JC210SP型收音機是新型的調頻、調幅兩波段收音機,調頻波段采用CD9088的芯片,其采用貼片元氣件SMT封裝,接收頻率范圍為76-108MHZ,不僅能接收調頻廣播,還能接收校園廣播和部分電視臺的音頻信號;調幅波段采用直放式集成電路TA7642,接收頻率范圍是525-1605KHZ,具有電路簡潔,裝配成功率高,有較好的選擇性等優點;功放電路采用TDA2822的專用功放集成電路,具有聲音大,音質好等優點。
一、電路工作原理
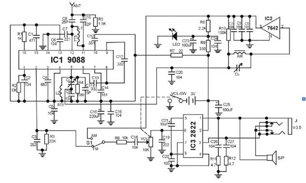
JC210SP型調頻、調幅收音機的原理電路圖見圖一所示。
1、調頻(FM)部分
CD9088是一塊專用單片調頻收音機芯片, 其外圍電路簡單,電路內置中頻頻率為70kHz的鎖相環系統,選擇性由有源RC濾波器實現,靜音電路可抑制非中頻信號和太弱的中頻信號。其特點如下:內含單聲道收音機從射頻輸入到音頻輸出的所有功能電路,靜音電路,內含自動頻率控制系統可用于機械調諧,電源極性保護,工作電源電壓可低至1.8V 。
調頻信號由拉桿天線經C8、C10和L1的輸入電路進入IC1的11、12腳混頻電路,本振電
路采用的是可變電容器CA、L2等元器件,可實現手動調臺。FM廣播信號和本振電路信號在IC1內混頻產生70KHZ的中頻信號,經內部中頻放大,中頻限幅器,送到鑒頻器檢出音頻信號,經內部環路濾波后由2腳輸出音頻信號。電路中的R2、C2為靜噪電路,3腳接的C4為音頻環路濾波電容,6、8腳之間接的C13是中頻反饋電容,7腳接的C14是低通電容器,8、9腳之間接的C17是中頻耦合電容,10腳接的C12是限幅放大器的低通電容,13腳接的C6為限幅器失調電壓電容。2腳輸出的音頻信號經過R6、C18耦合到功率放大集成電路TDA2822的輸入端7腳,經過IC3(TDA2822)內部功率放大后由其1、3腳輸出經過放大后的音頻信號以推動揚聲器工作,電路中的帶開關電位器VOL是用來控制電源的開和關,以及控制音量的大小。
...